Refer to the guide Setting up and getting started.
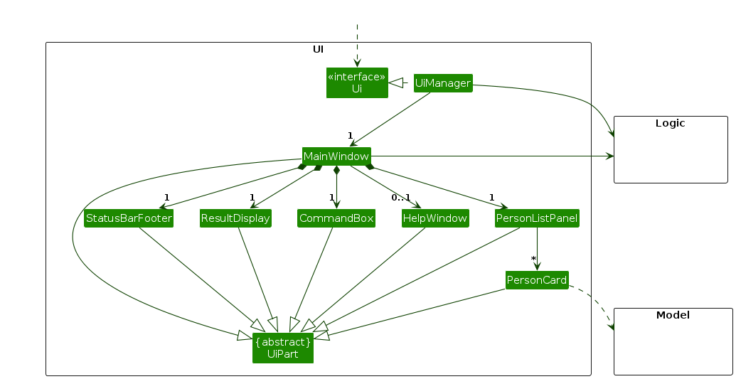
The Architecture Diagram given above explains the high-level design of the App.
Given below is a quick overview of main components and how they interact with each other.
Main components of the architecture
Main (consisting of classes Main and MainApp) is in charge of the app launch and shut down.
The bulk of the app's work is done by the following four components:
UI: The UI of the App.Logic: The command executor.Model: Holds the data of the App in memory.Storage: Reads data from, and writes data to, the hard disk.Commons represents a collection of classes used by multiple other components.
How the architecture components interact with each other
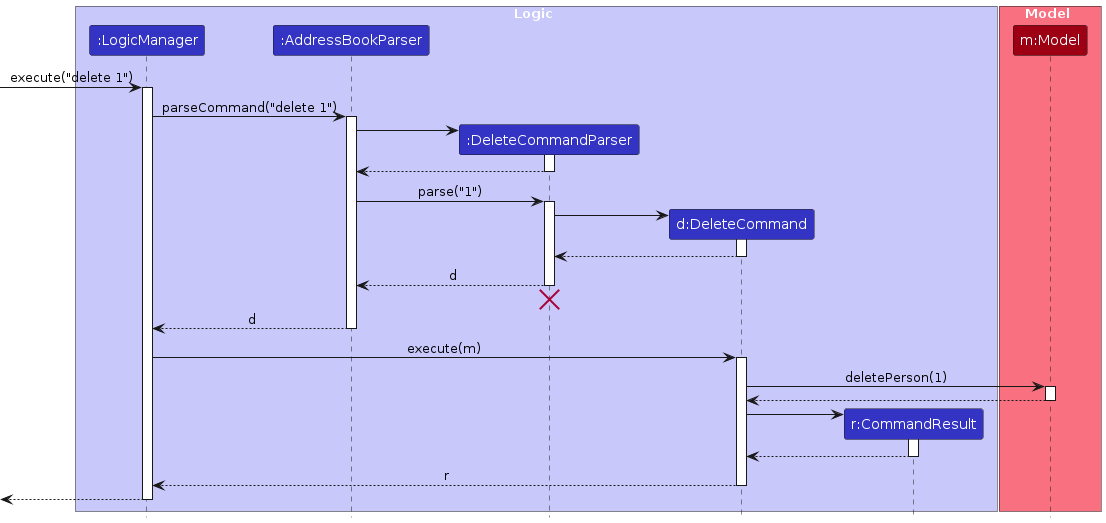
The Sequence Diagram below shows how the components interact with each other for the scenario where the user issues the command delete 1.
Each of the four main components (also shown in the diagram above),
interface with the same name as the Component.{Component Name}Manager class (which follows the corresponding API interface mentioned in the previous point.For example, the Logic component defines its API in the Logic.java interface and implements its functionality using the LogicManager.java class which follows the Logic interface. Other components interact with a given component through its interface rather than the concrete class (reason: to prevent outside component's being coupled to the implementation of a component), as illustrated in the (partial) class diagram below.
The sections below give more details of each component.
The API of this component is specified in Ui.java
The UI consists of a MainWindow that is made up of parts e.g.CommandBox, ResultDisplay, PersonListPanel, StatusBarFooter etc. All these, including the MainWindow, inherit from the abstract UiPart class which captures the commonalities between classes that represent parts of the visible GUI.
The UI component uses the JavaFx UI framework. The layout of these UI parts are defined in matching .fxml files that are in the src/main/resources/view folder. For example, the layout of the MainWindow is specified in MainWindow.fxml
The UI component,
Logic component.Model data so that the UI can be updated with the modified data.Logic component, because the UI relies on the Logic to execute commands.Model component, as it displays Person object residing in the Model.API : Logic.java
Here's a (partial) class diagram of the Logic component:
The sequence diagram below illustrates the interactions within the Logic component, taking execute("delete 1") API call as an example.
This diagram intentionally shows only the main flow. Details for different inputs are split into focused diagrams:


How the Logic component works:
Logic is called upon to execute a command, it is passed to an AddressBookParser object which in turn creates a parser that matches the command (e.g., DeleteCommandParser) and uses it to parse the command.Command object (more precisely, an object of one of its subclasses e.g., DeleteCommand) which is executed by the LogicManager.Model when it is executed (e.g. to delete a person).Model) to achieve.CommandResult object which is returned back from Logic.Here are the other classes in Logic (omitted from the class diagram above) that are used for parsing a user command:
How the parsing works:
AddressBookParser class creates an XYZCommandParser (XYZ is a placeholder for the specific command name e.g., AddCommandParser) which uses the other classes shown above to parse the user command and create a XYZCommand object (e.g., AddCommand) which the AddressBookParser returns back as a Command object.XYZCommandParser classes (e.g., AddCommandParser, DeleteCommandParser, ...) inherit from the Parser interface so that they can be treated similarly where possible e.g, during testing.API : Model.java
The Model component,
Person objects (which are contained in a UniquePersonList object).Person objects (e.g., results of a search query) as a separate filtered list which is exposed to outsiders as an unmodifiable ObservableList<Person> that can be 'observed' e.g. the UI can be bound to this list so that the UI automatically updates when the data in the list change.UserPref object that represents the user’s preferences. This is exposed to the outside as a ReadOnlyUserPref objects.Model represents data entities of the domain, they should make sense on their own without depending on other components)Note: In this model, the AddressBook manages a single list of Person objects through a UniquePersonList. Each Person stores their own attributes (such as name, phone, email, address, price, property type, and intention).

API : Storage.java
The Storage component,
AddressBookStorage and UserPrefStorage, which means it can be treated as either one (if only the functionality of only one is needed).Model component (because the Storage component's job is to save/retrieve objects that belong to the Model)Classes used by multiple components are in the seedu.address.commons package.
This section describes some noteworthy details on how certain features are implemented.
OR search in find commandThe find command supports searching across multiple fields (e.g., name, phone, email, address, price, etc.) using OR semantics.
This behaviour is implemented in the PersonContainsKeywordsPredicate class, which defines how each Person is tested against the given search keywords.
When the user enters a find command such as:
find n/Alice e/gmail
the system constructs a PersonContainsKeywordsPredicate containing separate lists of keywords for each prefix (n/ → name, e/ → email).
The predicate then evaluates to true if any of the person’s fields contain any of the corresponding keywords.
This is done through a series of anyMatch calls and a final || chain:
return nameMatches || phoneMatches || emailMatches || addressMatches
|| priceMatches || propertyTypeMatches || intentionMatches;
OR searchfind n/Alice e/gmail should return both:
OR semantics.
Matching this mental model makes the feature easier to use and reduces confusion.OR semantics let them find relevant entries even when they recall only part of the information.Team size: 4
find command uses String matching to find the relevant addresses, but this does not account for proximity of locations. For example, in Singapore, Fernvale is located in Sengkang, but entering find a/Sengkang does not bring up results from Fernvale. We plan to allow users to find by postal code in the address field, enabling more accurate area-based searches. This will ensure each contact has a postal code for checking if two addresses are in the same vicinity.find command allows users to search by exact price, or a range of prices with a minimum and maximum value (inclusive). It does not support finding by partial ranges (e.g. find pr/-5000 and find pr/3000-). We plan to support finding by partial values as long as a '-' is detected within the input to increase flexibility of the command.preferences.json so that user preferences are restored whenever PropertyPal is reopened.resize command), providing an alternative to manual dragging./ to parse inputs for different fields, but this may cause conflicts with the name and address field which also allow its use as inputs. Slashes in addresses are infrequently used to denote building and apartment numbers (e.g. 12/24 Smith Street), while slashes in names may appear in South Asian naming conventions (e.g. S/O, D/O). These should rarely cause conflicts with our prefixes (e.g. n/, e/, a/), but using another character as a delimiter such as = could help to eliminate such risks entirely.The proposed undo/redo mechanism is facilitated by VersionedAddressBook. It extends AddressBook with an undo/redo history, stored internally as an addressBookStateList and currentStatePointer. Additionally, it implements the following operations:
VersionedAddressBook#commit() — Saves the current address book state in its history.VersionedAddressBook#undo() — Restores the previous address book state from its history.VersionedAddressBook#redo() — Restores a previously undone address book state from its history.These operations are exposed in the Model interface as Model#commitAddressBook(), Model#undoAddressBook() and Model#redoAddressBook() respectively.
Given below is an example usage scenario and how the undo/redo mechanism behaves at each step.
Step 1. The user launches the application for the first time. The VersionedAddressBook will be initialized with the initial address book state, and the currentStatePointer pointing to that single address book state.
Step 2. The user executes delete 5 command to delete the 5th person in the address book. The delete command calls Model#commitAddressBook(), causing the modified state of the address book after the delete 5 command executes to be saved in the addressBookStateList, and the currentStatePointer is shifted to the newly inserted address book state.
Step 3. The user executes add n/David …​ to add a new person. The add command also calls Model#commitAddressBook(), causing another modified address book state to be saved into the addressBookStateList.
Note: If a command fails its execution, it will not call Model#commitAddressBook(), so the address book state will not be saved into the addressBookStateList.
Step 4. The user now decides that adding the person was a mistake, and decides to undo that action by executing the undo command. The undo command will call Model#undoAddressBook(), which will shift the currentStatePointer once to the left, pointing it to the previous address book state, and restores the address book to that state.
Note: If the currentStatePointer is at index 0, pointing to the initial AddressBook state, then there are no previous AddressBook states to restore. The undo command uses Model#canUndoAddressBook() to check if this is the case. If so, it will return an error to the user rather
than attempting to perform the undo.
The following sequence diagram shows how an undo operation goes through the Logic component:
Note: The lifeline for UndoCommand should end at the destroy marker (X) but due to a limitation of PlantUML, the lifeline reaches the end of diagram.
Similarly, how an undo operation goes through the Model component is shown below:
The redo command does the opposite — it calls Model#redoAddressBook(), which shifts the currentStatePointer once to the right, pointing to the previously undone state, and restores the address book to that state.
Note: If the currentStatePointer is at index addressBookStateList.size() - 1, pointing to the latest address book state, then there are no undone AddressBook states to restore. The redo command uses Model#canRedoAddressBook() to check if this is the case. If so, it will return an error to the user rather than attempting to perform the redo.
Step 5. The user then decides to execute the command list. Commands that do not modify the address book, such as list, will usually not call Model#commitAddressBook(), Model#undoAddressBook() or Model#redoAddressBook(). Thus, the addressBookStateList remains unchanged.
Step 6. The user executes clear, which calls Model#commitAddressBook(). Since the currentStatePointer is not pointing at the end of the addressBookStateList, all address book states after the currentStatePointer will be purged. Reason: It no longer makes sense to redo the add n/David …​ command. This is the behavior that most modern desktop applications follow.
The following activity diagram summarizes what happens when a user executes a new command:
Aspect: How undo & redo executes:
Alternative 1 (current choice): Saves the entire address book.
Alternative 2: Individual command knows how to undo/redo by itself.
delete, just save the person being deleted).{more aspects and alternatives to be added}
In the real estate workflow, agents often receive multiple offers for a single property and must decide which to pursue or present to their clients. Currently, PropertyPal captures only the client’s essential details — such as name, contact, intention, property type, and listed price — but does not provide a way to record or monitor offers made by prospective buyers or tenants.
This enhancement aims to address that gap by introducing a “Track Offers” feature. It allows agents to document the highest or most recent offer received for each client’s property, providing a clearer picture of ongoing negotiations and helping agents manage deals more effectively.
A new optional attribute, Offer, will be introduced in the Person class to represent the latest or best offer received for the client’s property.
Through this feature, agents can:
Example command:
offer 3 o/480000
This updates the third client’s record with a best offer of $480,000.
Aspect: Representation of offer data
Option 1 (selected): Store only one value — the best or latest offer — per client. Pros: Straightforward to implement, minimal storage required, integrates smoothly with existing UI. Cons: No visibility of previous offers.
Option 2: Maintain a list of all offers received. Pros: Useful for tracking offer history or market activity. Cons: Increases complexity and may clutter the interface.
| Command | Description |
|---|---|
offer 1 o/500000 | Records a best offer of $500,000 for client #1 |
offer 2 o/ | Removes the offer entry for client #2 |
list | Displays all clients with their corresponding offer values |
Target user profile:
Value proposition:
Priorities: High (must have) - * * *, Medium (nice to have) - * *, Low (unlikely to have) - *
| Priority | As a …​ | I want to …​ | So that I can…​ |
|---|---|---|---|
* * * | real estate agent | add a new client’s contact details | manage potential sellers |
* * * | real estate agent | delete a client's contact | remove entries that I no longer need |
* * * | real estate agent | view a list of all clients | get an overview of my client database |
* * * | real estate agent | find a client by any field | locate a client even if I only recall part of their details |
* * | real estate agent | sort clients alphabetically by name | locate a client more easily |
* * | real estate agent | filter contacts by intention | group and manage contacts based on relationship type or purpose |
{More to be added}
(For all use cases below, the System is PropertyPal and the Actor is the user (real estate agent), unless specified otherwise)
Use case 1: Add a client contact
Guarantees:
MSS
User enters the add command with all required details in a single line.
PropertyPal adds the new client and displays a success message.
Use case ends.
Extensions
1a. Invalid input (e.g. wrong format)
1a1. PropertyPal displays an error message indicating the correct format.
1a2. User re-enters data.
Steps 1a1 - 1a2 are repeated until the input entered is valid.
Use case resumes from step 2.
1b. Duplicate client detected
1b1. PropertyPal displays a message indicating client already exists.
Use case ends.
1c. Duplicate name or address detected, but at least 1 other detail is unique
1c1. PropertyPal adds the new client and displays a success message, with a warning that a contact with the same name or address is detected.
Use case ends.
Use case 2: Delete a client contact
Guarantees:
MSS
User enters delete command with the full name of the client.
If exactly one match is found, PropertyPal deletes the client and displays a success message.
Use case ends.
Extensions
1a. No matching record found
1a1. PropertyPal displays a message indicating no such record found.
Use case ends.
1b. Multiple matches found
1b1. PropertyPal lists all matching clients with indices.
1b2. User enters the index of the client to delete.
1b3. PropertyPal deletes the client and displays a success message.
Use case ends.
1c. Invalid input (e.g. empty name, invalid characters).
1c1. PropertyPal displays an error message indicating the correct format.
1c2. User re-enters data.
Steps 1c1 - 1c2 are repeated until the input entered is valid.
Use case resumes from step 2.
Use case 3: List all client contacts
MSS
User enters list command.
PropertyPal displays a list of all clients in lexicographical (alphabetical and numerical) order and a success message.
Use case ends.
Extensions
1a. Invalid input (e.g. typo)
1a1. PropertyPal displays an error message indicating that the command is not recognized.
Use case ends.
Use case 4: Find clients by specific field(s)
Guarantees:
MSS
User enters find command with keyword(s).
PropertyPal displays a list of all matching clients in the order they were added.
Use case ends.
Extensions
1a. Invalid input (e.g. missing prefix or keyword, input too short)
1a1. PropertyPal displays an error message indicating the correct format.
1a2. User re-enters data.
Steps 1a1 - 1a2 are repeated until the input entered is valid.
Use case resumes from step 2.
1b. No matches found
1b1. PropertyPal displays a message indicating no matching clients found.
Use case ends.
Use Case 5: Edit a client contact
Guarantees:
MSS
User requests to edit a specific client by index and provides one or more fields to update .
PropertyPal updates the client's details and displays a success message.
Use case ends.
Extensions
1a. Invalid index (e.g. -1 or index is larger than total number of clients)
1a1. PropertyPal displays an error message indicating invalid index.
1a2. User re-enters data.
Steps 1a1 - 1a2 are repeated until the input entered is valid.
Use case resumes from step 2.
1b. No fields are provided for editing
1b1. PropertyPal displays an error message indicating that at least one field must be provided.
1b2. User re-enters data.
Steps 1b1 - 1b2 are repeated until the input entered is valid.
Use case resumes from step 2.
1c. Edited details would create a duplicate client (all fields identical to an existing client)
1c1. PropertyPal displays an error message indicating that the client already exists.
1c2. User re-enters data.
Steps 1c1 - 1c2 are repeated until the input entered is valid.
Use case resumes from step 2.
1d. Invalid input (e.g. missing index)
1d1. PropertyPal displays an error message indicating the correct format.
1d2. User re-enters data.
Steps 1d1 - 1d2 are repeated until the input entered is valid.
Use case resumes from step 2.
17 or above installed.n/John Doe in add).sell or rent). This field helps categorize clients based on their property-related objectives.Model to store Person objects, ensuring all entries are unique based on defined criteria.AddressBook class that supports undo/redo functionality by maintaining a history of address book states.Given below are instructions to test the app manually.
Note: These instructions only provide a starting point for testers to work on; testers are expected to do more exploratory testing.
Initial launch
Download the JAR file and copy into an empty folder
Open a terminal in the location of the JAR file and run java -jar "PropertyPal.jar"
Expected: Shows the GUI with a set of sample contacts. The window size may not be optimum.
Saving window preferences
Resize the window to an optimum size. Move the window to a different location. Close the window.
Re-launch the app by re-doing step 1.2.
Expected: The most recent window size and location is retained.
Add with all fields present
add i/sell n/John Doe p/98765432 e/johnd@example.com a/John Street #12-34 pt/HDB 3 room flat pr/470000Add with missing mandatory field
add n/Jane Tan p/91234567 e/jane@example.com a/Tampines Avenue pt/CondoAdd duplicate person
Test case: Add a person with exactly the same details as an existing contact (e.g., same name, phone, email, address, price, property type, and intention).
Note: Equality matching is case-insensitive — differing letter case does not avoid duplication.
Expected: Error message — This person already exists in PropertyPal.
Add person with same name but with at least one different field
Edit phone and email
edit 1 p/99998888 e/johnupdated@example.comEdit with invalid index
edit 0 n/NAMEEdit without specifying any field
edit 1Find by single field
find n/JohnFind by multiple prefixes
find n/John p/9123Find by price range
find pr/400000-600000Find by intention
find i/rentInvalid find syntax
findDeleting a person while all persons are being shown
Prerequisites: List all persons using the list command. Multiple persons in the list.
Test case: delete 1
Expected: First contact is deleted from the list. Details of the deleted contact shown in the status message. Timestamp in the status bar is updated.
Test case: delete 0
Expected: No person is deleted. Error details shown in the status message. Status bar remains the same.
Other incorrect delete commands to try: delete, delete x, ... (where x is larger than the list size)
Expected: Similar to previous.
Test case: clear
Expected: All entries removed from the list. Empty table displayed.
Invalid input: clear extra
Expected: Command still accepted (extra parameters ignored).